菜单
  • 首页
  • 探索江南(中国)
  • 江南官网入口网页版
  • 模具解决方案
  • 人才团队
  • 联系江南(中国)
  • EN
探索江南(中国)
  • 江南(中国)简介
  • 总裁致词
  • 子公司介绍
  • 品牌历史
  • 业界荣誉
  • 江南(中国)资讯
  • 职业发展规划
江南官网入口网页版
  • LOGO释义
  • 品牌创新
  • 品牌愿景和使命
模具解决方案
  • 行业前瞻技术
  • 汽车模具事业部
  • 物流模具事业部
  • 医疗模具事业部
  • 家居模具事业部
  • 家电模具事业部
品质保证
  • 人才团队
  • 先进装备
  • 全球供应商
联系江南(中国)
  • 联系方式
  • 信息反馈
江南官网入口网页版 江南官网入口网页版
首页 英文版 搜索
探索江南(中国)
江南(中国)简介 总裁致词 子公司介绍 品牌历史 业界荣誉 江南(中国)资讯 职业发展规划
江南官网入口网页版
LOGO释义 品牌创新 品牌愿景和使命
模具解决方案
行业前瞻技术 汽车模具事业部 物流模具事业部 医疗模具事业部 家居模具事业部 家电模具事业部
品质保证
人才团队 先进装备 全球供应商
联系江南(中国)
联系方式 信息反馈

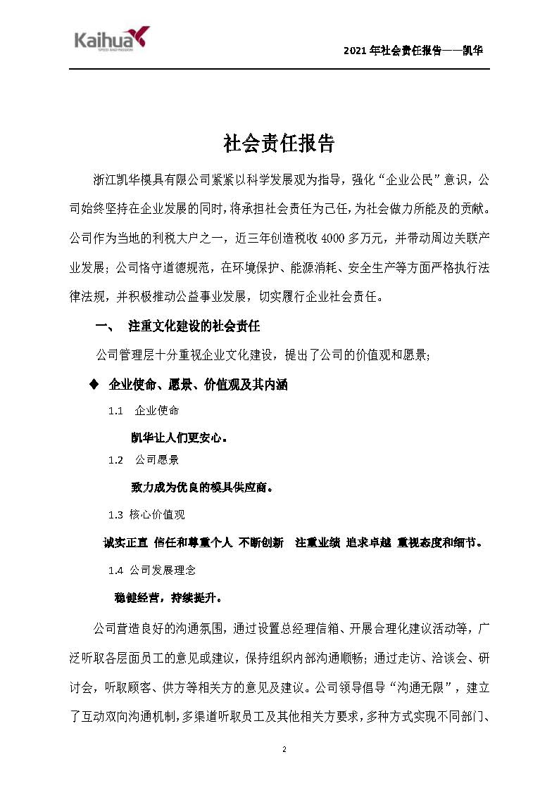
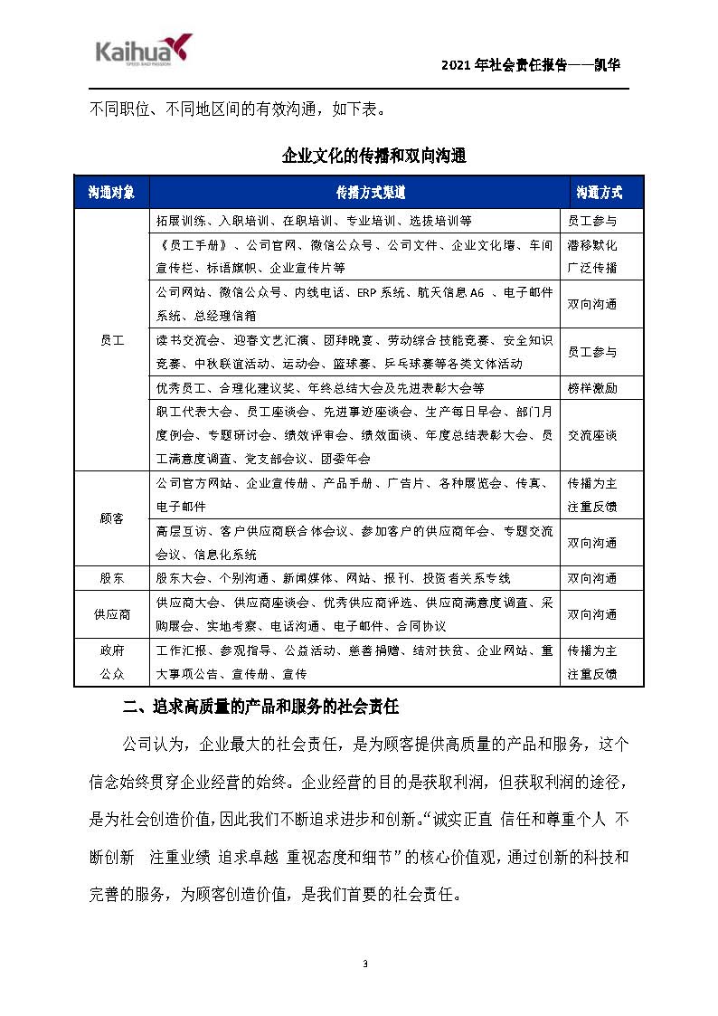
江南(中国)模具2021年社会责任报告

发布时间:2021-5-10 16:17:18

7銆佺ぞ浼氳矗浠绘姤鍛?鍑崕_椤甸潰_01.jpg

7銆佺ぞ浼氳矗浠绘姤鍛?鍑崕_椤甸潰_02.jpg

7銆佺ぞ浼氳矗浠绘姤鍛?鍑崕_椤甸潰_03.jpg

7銆佺ぞ浼氳矗浠绘姤鍛?鍑崕_椤甸潰_04.jpg

7銆佺ぞ浼氳矗浠绘姤鍛?鍑崕_椤甸潰_05.jpg

7銆佺ぞ浼氳矗浠绘姤鍛?鍑崕_椤甸潰_06.jpg

7銆佺ぞ浼氳矗浠绘姤鍛?鍑崕_椤甸潰_07.jpg

7銆佺ぞ浼氳矗浠绘姤鍛?鍑崕_椤甸潰_08.jpg

7銆佺ぞ浼氳矗浠绘姤鍛?鍑崕_椤甸潰_09.jpg

7銆佺ぞ浼氳矗浠绘姤鍛?鍑崕_椤甸潰_10.jpg

7銆佺ぞ浼氳矗浠绘姤鍛?鍑崕_椤甸潰_11.jpg

7銆佺ぞ浼氳矗浠绘姤鍛?鍑崕_椤甸潰_12.jpg

7銆佺ぞ浼氳矗浠绘姤鍛?鍑崕_椤甸潰_13.jpg

7銆佺ぞ浼氳矗浠绘姤鍛?鍑崕_椤甸潰_14.jpg


上一篇:江南官网入口网页版 2020年度 温室气体排放核查报告 下一篇:江南(中国)模具2021年质量诚信报告

探索江南(中国)

江南官网入口网页版

模具解决方案

品质保证

联系江南(中国)

江南(中国)简介 总裁致词 子公司介绍 品牌历史 业界荣誉 江南(中国)资讯 职业发展规划
LOGO释义 品牌创新 品牌愿景和使命
行业前瞻技术 汽车模具事业部 物流模具事业部 医疗模具事业部 家居模具事业部 家电模具事业部
人才团队 先进装备 全球供应商
联系方式 信息反馈

400-000-0576

周一至周日

8:00-17:00

  • 黄岩总部
  • 三门基地
  • 医疗事业部
  • 上海分公司

地址:浙江省台州市黄岩区新前街道乐华路301号

电话:+0086-576-84025727

地址:浙江省台州市三门县浦坝港镇

沿海工业城梦海路

电话:+0086-576-83586777

地址:浙江省台州市黄岩区新前街道乐华路301号

电话:+0086-576-89190385

地址:上海市杨浦区市光路728号810室

电话:+0086-021-52163915

关注江南(中国)

扫一扫 关注江南(中国)

Copyright © 2019 江南官网入口网页版 All Rights Reserved 浙ICP备2022026219号-3

设计 & 推广:飞速网络科技

  • 首页
    首页
  • 电话
    电话
  • 搜索
    搜索
完美官方网站 | 星空官方站网站登录入口 | 乐竞网页版登录入口 | 开云官方网页版官网 | 开云网页版页面登录 | 江南平台注册 | 开云官方端网站 | 开云手机站官方版在线登入 | 华体会·官方版网站登录入口 |